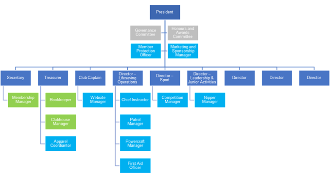
Governance and strategy
The South Melbourne Life Saving Club is governed by a Board elected by members and made up of ten Directors. The Board delegates certain powers and duties to appointed officers who fulfill key operational functions and who are ultimately accountable to the Board through a director.
